宁阳天气预报

正宁 气象数据 中国天气网

高温橙色预警 预计今明两天全市大部地区最高气温将升至37 以上 民生要闻 民生泰安 社会 中华泰山网

牡丹江林口天气预报 林口天气预报一周7天10天15天 林口县未来一周天气 天气预报网 Tianqi Co
宁阳今天最低气温只有9 失去的何止是温度 最想挽留的是

重要天气预报 上午这些地区有雪 入口

宁阳网 宁阳县人民政府 宁阳汽车站电话 中国宁阳政府网

最新天气预报 宁阳 新泰做好地质灾害避让准备

热 热 热 高温久居不下 重要天气预报啦 政务 澎湃新闻 The Paper
洛阳发布最新天气预报 连续6天有雪 腾讯新闻

山东泰安宁阳磁窑图片 第1页 要无忧健康图库

台南大内天气 大内天气预报一周以及24小时实况查询 围观天气

最新天气预报 宁阳 新泰做好地质灾害避让准备

考生和家长注意 最新高考天气预报来了 福建新闻 福建频道 新闻中心 海峡网

宁阳县人民政府重大风险防范 自然灾害防治工作动态 重要天气预报

宁阳网 宁阳社区 宁阳论坛 宁阳人的网上家园 宁阳网

宁阳天气预报30天 宁阳县一个月天气 泰安宁阳30天天气 15天气网

宁阳恒文学校图片 第1页 一起扣扣网

宁阳房产网 宁阳房产 宁阳房地产网 宁房网
山东省气象局 泰安 参加年大汶河防汛应急演练

福建天气预报7天 10天 15天 未来一周福建天气预报查询 2345天气预报

山东高温橙色预警 泰安爆料 泰安 今 来自山东广播电视台 微博
21日夜间起泰安将迎大雨局部暴雨 泰安要闻 泰安 齐鲁网

抚宁今日继续高温明天天气有所转变 天气新闻 东方天气网

原阳网 了解原阳 从这里开始

三天假期两天雨宁阳县气象局发布端午节假期天气预报 多云 雷雨 天气预报 新浪新闻

亚博pt手机登录

宁阳网 宁阳县人民政府 宁阳汽车站电话 中国宁阳政府网

宁阳县气象局发布重要天气预报全县有大范围强降水 宁阳县 大众网

关岛天气预报 历史气温 旅游指数 关岛一周天气预报 携程攻略

广元电视天气预报节目上主持人啦 果旅天气

光明顶天气 光明顶天气预报查询 天气史

汝阳天气预报15天查询 河南汝阳10天 15天天气预报 天气观察网

最新 今夜到明天泰安阴有小雨最低气温 3 山东频道 凤凰网

这个冬天得了 贫雪症

紧急天气预报 大风降温就来了 宁阳最低气温 12
重要天气预报 泰安将迎雷雨 7 8级阵风

中央天气预报 天气预报查询 今天的天气预报 众识天气网

高考专题预报 数字教育网

Cctv1天气预报 今天cctv1天气预报直播 第194页 Cctv1直播网

飓风vr台风下雪下雨天气预报体验 地震台风体验馆仿真体验 地震多媒体展厅解决方案 青少年地震教育基地建设安装公司 卓信智诚飓风台风体验馆供应商

可在园区基础上建设颜子文化博物馆亦或颜子文 百家天气预报网

宁阳房产网 宁阳房产 宁阳房地产网 宁房网

山东泰安宁阳磁窑图片 第1页 要无忧健康图库

芒街天气预报 历史气温 旅游指数 芒街一周天气预报 携程攻略

今晚到明天南宁将出现暴雨 南宁市气象台已发布雷电橙色预警信号

宁阳房产网 宁阳房产 宁阳房地产网 宁房网
重要天气预报 泰安发布雷电黄色预警信号 热点话题 泰安民生网

宁阳天气预报30天 宁阳天气预报30天 一个月 查询 宁阳天气预报未来15 30天
Agca48xoctw9hm

头条文章

雅阁任命王玮宁为贵州遵义鑫前雅阁大酒店总经理 我爱遵义

趣宁阳鸣天下下载 趣宁阳鸣天下旅游指南app 1 0 安卓版 我游网

大连台风最新消息今天 台风巴威影响天气预报 社会综合 立博官网

宁安地图

宁阳恒文学校图片 第1页 一起扣扣网

宁阳恒文学校图片 第1页 一起扣扣网

广州天气预报 白水寨天气预报一周 15天 30天气象查询 广州天气预报网题

宁阳县卫星地图 山东省泰安市宁阳县 乡 村各级地图浏览

四川发布山洪灾害蓝色预警 古蔺等县需注意防御 大听网

雨下个不停 陕西未来几日还将持续大到暴雨天气 出行走这些高速要小心 西部网 陕西新闻网

泰安天气预报10天查询 山东泰安天气预报10天 泰安市未来十天天气预报 泰安10天天气 天气一网搜

天气 天气预报 天气预报查询 天气预报查询一周 天气查询 就要查

强降水过后 双台风 又来了 明晚登陆

飓风vr台风下雪下雨天气预报体验 地震台风体验馆仿真体验 地震多媒体展厅解决方案 青少年地震教育基地建设安装公司 卓信智诚飓风台风体验馆供应商

八仙桥卫星地图 山东省泰安市宁阳县八仙桥街道地图浏览

宁阳网 宁阳县人民政府 宁阳汽车站电话 中国宁阳政府网

四川天气预报7天 10天 15天 未来一周四川天气预报查询 2345天气预报

紧急红色预警 泰安预报部分地区最高气温已超过40 热备资讯
泰安市气象台发布雷电黄色预警信号 热点话题 泰安民生网
最新天气预报 泰安将迎来 换季式 降温 山东新闻

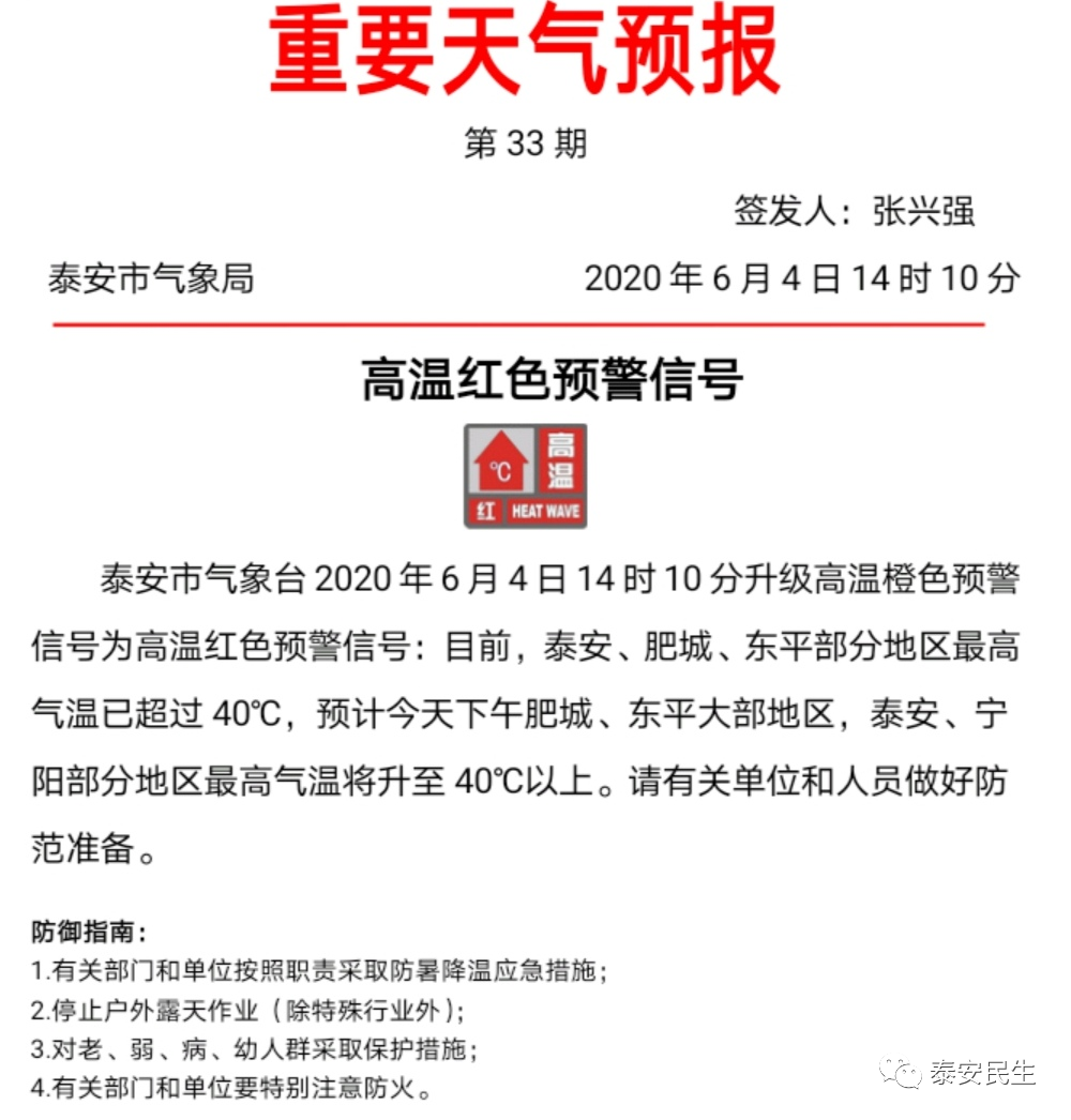
40 以上 泰安发布高温红色预警信号 热备资讯
注意 宁阳这些地方是事故多发路段 危险路段 看点快报

宁阳县天气预报 宁阳县天气预报一周 15天 30天天气查询 宁阳县一周天气预报 7天 10天 15天 今天 明天 未来一周天气预报查询 天气网

未来一周 10天 15天天气预报查询 泗阳天气网

原阳县福宁集毛杏兰 发生校园欺凌事件 原阳网

地震vr台风下雪下雨天气预报体验 地震台风体验馆仿真体验 地震多媒体展厅解决方案 青少年地震教育基地建设安装 卓信智诚科技台风体验馆解决方案

这种天气就适合呆空调屋里别出来 今年比去年热太多了 天天37 懂车帝

泸州天气预报30天 泸州天气预报30天 一个月 查询 泸州天气预报未来15 30天
宁阳磁窑烤人肉照片图片大全 Uc今日头条新闻网

宁阳发布雷电黄色预警信号 网易订阅

宁阳网 宁阳社区 宁阳论坛 宁阳人的网上家园 宁阳网

宁阳县气象局发布重要天气预报全县有大范围强降水 宁阳县 大众网

海丽气象吧 山东连发雷电 山洪 地质灾害预警今晚起全省有雷雨 楠木轩

万宁南燕湾游玩攻略南燕湾在哪地址天气预报景点介绍 旅泊网

海丽气象吧 山东连发雷电 山洪 地质灾害预警今晚起全省有雷雨 楠木轩

报告 天气预报说宁阳今天有雨
暴雨预警 西昌普格昭觉布拖金阳雷波宁南盐源德昌会理会东注意 生活 微资讯

海丽气象吧丨泰安发布暴雨黄色预警大部地区将出现50毫米以上降水

山东省宁阳县图片大全 Uc今日头条新闻网

山东泰安天气预报 泰安天气预报一周7天10天15天 泰安市未来一周天气 天气预报网

云南省年公务员考试天气预报 8月23日3小时滚动天气预报 云南首页 中国天气网

海啸vr台风下雪下雨天气预报体验 地震台风体验馆仿真体验 灾害预防 学生地震教育基地 卓信智诚海啸地震体验馆设计生产安装施工

高雄前镇天气 前镇天气预报一周以及24小时实况查询 围观天气

泰安清明假期迎冷空气 天气晴间多云 5日最低温跌至0 网易订阅
山东省气象局 宁阳 把气象课堂搬进留守儿童的家

宁阳天气 宁阳天气预报 一周 15天 30天宁阳天气预报查询 东方天气网

山东泰安宁阳磁窑图片 第1页 一起扣扣网
重要天气预报 泰安发布高温橙色预警信号 热点话题 泰安民生网

泰安宁阳天气预报 宁阳天气预报一周7天10天15天 宁阳县未来一周天气 庐山旅游天气网

山东天气预报7天 10天 15天 未来一周山东天气预报查询 2345天气预报